eMOVE

eMOVE was a 1-day exercise from MB.io to test the initial phase of an imaginary product. Usually, I've never posted that kind of work, but in this case, I will share this one, not because it has some extraordinary work, but because I really enjoyed being challenge in different areas.

The briefing had all the requirements and the company goals with a supposed product to improve city mobility. Today, we see that this is a reality, but this study was made before scooters become popular.

When2019 @ MB.io

My roleProduct Designer

My toolsSketchApp
Paper

My approach

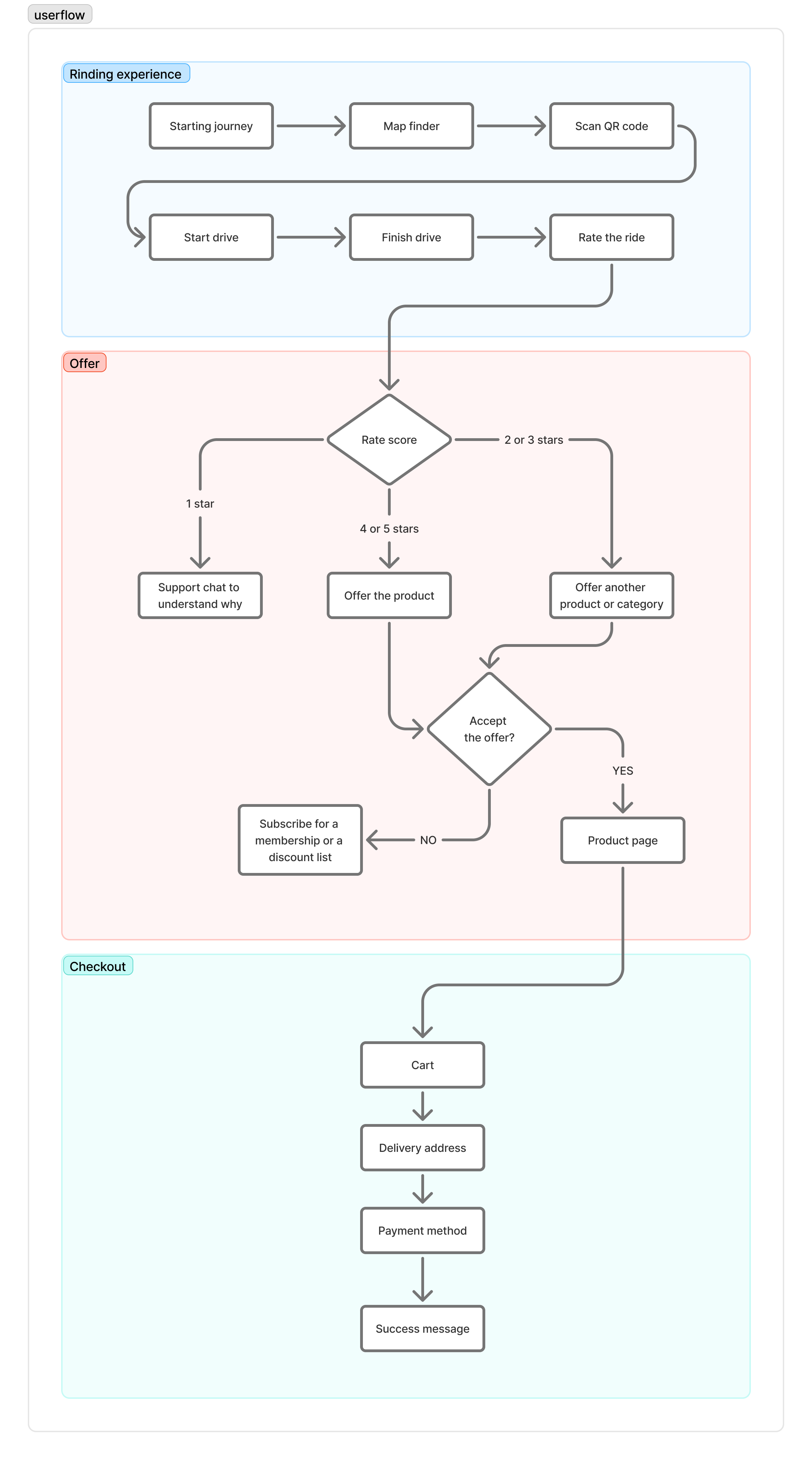
As the briefing described, the goal was to improve city mobility, so I started thinking that this could be not only a rent model company but also an eCommerce to sell new and used devices.

Imagine you rent a scooter for a quick ride and after you finish your ride, you get a great offer to buy the same model you had experimented with. This could be an amazing way to give a “try-out” of the new product and also build a prospect base of future customers.

The whole business model could work in 3 main revenue streams:

• quick ride for a minute per price (the current model we used for that kind of company);
• subscription per day, week, or month.
• sell new and used products (putting flagship products for the user during a feelings and emotions of experimenting it).

Mobile

Quick wireframe

Mobile

High fidelity

The illustrations is not part of the project. Illustrations by Darya Semenova and Toms Stals

Mobile
Mobile
Mobile
Mobile

The outcome

During this exercise, I tried ideas that don’t usually happen in day-to-day work. I could learned from the process and could bring it to my work. Those exercises pushed our creativity and brought fresh energy.